View Overview
The basic UI element in RUI library is a View.
It occupies a rectangular space on a screen and it is a foundation for other UI controls.
UI controls extend view properties and behavior.
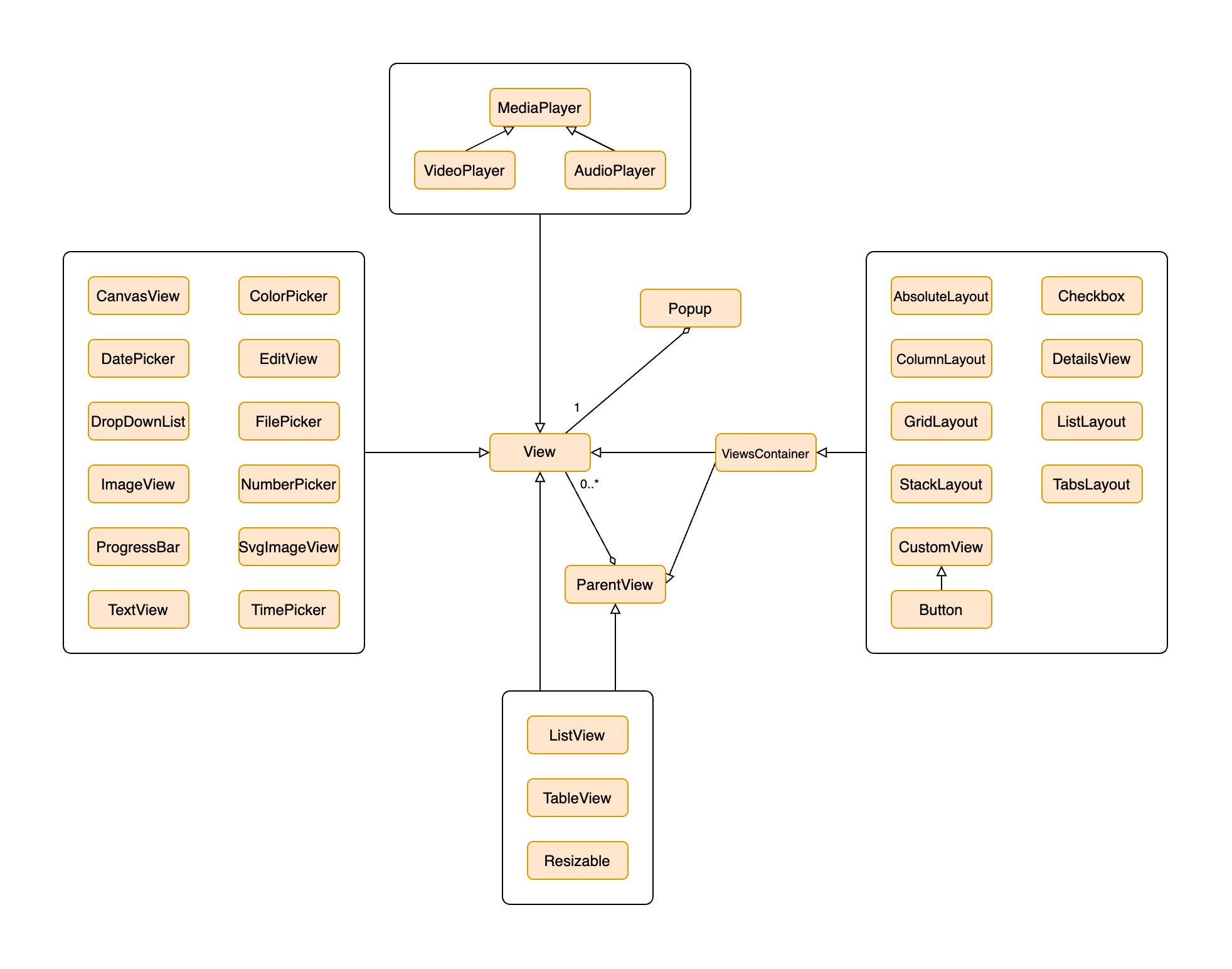
Below is a UI controls hierarchy used in RUI library:

View has a style which is a collection of properties that can be customized either during creation or at runtime.
By properties we mean not only regular attributes like "width" or "height" but also events which may happen during user interaction with the view.
View is not designed to contain other UI elements.
Instead, specific UI controls such as ListLayout, TabsLayout, and others are used for this purpose.